
|XM| 中文在线直播讲座,下周预告(12/15-12/19)
📢 黄金 & 比特币趋势如何判断?本周以核心交易思路+系统化交易应用,带你提前布局2026交易方向! 🔥 XM中文直播课堂—— 每周一至周五,1小时+实战课程,带你紧贴市场节奏,从入场逻辑到止盈止损,系统性提升你的交易决策力,让操作更稳、更准、更高效! 🌟 下周特别推荐 — 周五特别企划《双师对谈局-智能风暴·金融新章》,由小麦 & 小路两位讲师同台对话,带你探索AI、量化和前沿科技如何重新定义全球金融生态。 🎯 锁定XM直播课堂,从市场判断、核心原理,到系统化交易框架,全方位提升你的交易洞察力! 🎯 下周课程亮点抢先看 七条黄金
XM
用DeepSeek辅助分析复盘,确实有启发。
最近我发现,自己做交易越做越不对劲,做了很多单,但是效益不好,而且很累,总有一种账户随时爆仓的不安感。 尽管非常努力,勤快的复盘。但更多的是在更改和修正策略方面,不过有一说一,总有一种追着行情改策略,马后炮的感觉,但又说不出个所以然来。毕竟我近三个月的时间已经不知道改了多少次策略了,现在的策略版本还和之前某一次的版本有极高的相似度,这种情况真的令我心累,好像我兜兜转转绕了一个大圈。 今天坐在电脑前面,日常深度发呆,看着平静的盘面,莫名的、突发奇想的想要让AI帮忙复盘,想看一下能不能带来一些启发思考。 结果还真是有收获,这种全局多角度的复盘确实厉害,看来我是交易做久了之后,掉进某一个牛角尖里面了



- 山城老刁民 :真的有用吗?



- 弇中山人 :欢迎回归👍
- Normal_Animal :品种真多
- ECMarket :欢迎
现在的“我们”
2012年入行到现在9年时间,我遇到了因为债务一蹶不振的师父,我参与过20:30非农到来时心跳加速,身体和面部肌肉抽搐的紧张。在一年间从20万做到700万的壮举。我曾经也去过深山老林参悟,让我蜕变成一位擅长把握机会的短线操盘手。 2019年我脱离了独自交易的环境,选择了拥有社交体验属性,透明交易记录,自动跟随交易,以及交易者竞争打榜的FOLLOWME平台! 我以1000美金起步做到了200倍的收益,连同社区其他交易员一起狂欢。其实这个高度在我意料之中,我参与过平台的各种PK,接受过FOLLOWME官方采访。但是我不清楚在什么时候停止,这种刺激和成就感使我心态膨胀,终究令我没管住自


- 蒲仁洲 :我听朋友说你回来了,前几天我就直接订阅你了!开搞!
- channing327 :哇瑟,回来才看到,今天这么热闹!看了你的文章,你行的,加油N99!!!
- 艾伦议汇 :大神你终于出山了,你开账户的时候我就第一时间订阅了,这次再带我们飞一次哇?
趋势真的那么难拿住吗?其实你输在的是——“持仓逻辑”
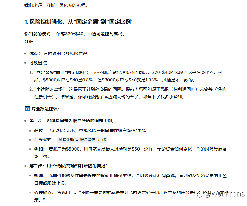
做交易的时间越久,我越确信一件事: 大部分交易者不是不会抓趋势,而是根本没有能力“拿住趋势”。 你可以看到非常真实的现象: 行情上涨一点,你紧张; 行情回踩一点,你害怕; 行情加速的时候,你又觉得差不多了想跑; 但最扎心的情况是—— 离场后行情继续跑,你却只能盯着屏幕发呆。 每一个做交易的人都说过同一句话: “方向看对了,但我拿不住。” 其实你不是拿不住,是你的交易体系里: ❌没有“为什么要拿”的逻辑 ❌没有“什么情况必须拿”的条件 ❌没有“什么情况不能拿”的边界 ❌ 更没有“拿住过程中怎么处理波动”的方法 这就是所谓的—— 你输在了持仓逻辑。 今天,我想从交易者的角度,把这个问题彻底讲明白。
- 山城老刁民 :不再被几根 K 线吓跑,而是用逻辑稳稳拿住你看对的趋势。👍
十条交易心法:从挣扎到从容的路径
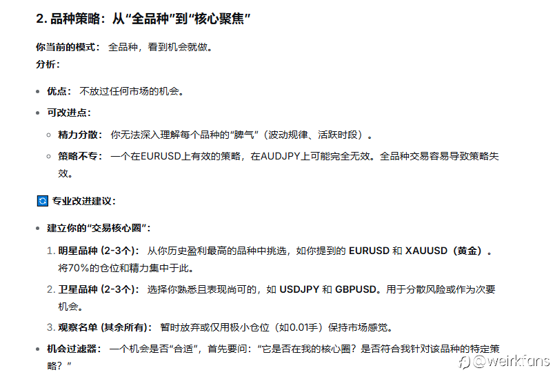
1. 承认代价,放弃捷径幻想 交易的核心不是寻找圣杯,而是接受一个现实:每一分盈利背后都对应着等价的认知代价。市场不发放免费午餐,所有真知灼见都需用亏损兑换。 2. 建立信念,而非仅仅方法 任何策略都有失效期。在连续亏损时仍能坚持执行的底气,不来自策略本身,而来自你对其逻辑的深度理解与毫无保留的信任。 3. 专注三个高价值信号 将你的注意力集中在: - 关键位突破后的确认信号 - 趋势中的健康回撤入场点 - 多重时间框架共振区域 其余百分之九十的“机会”都值得放弃。 4. 像科学家一样测试 在投入真金白银前,完成至少100次模拟交易记录。
- jiangshan :很棒
外汇市场波动下的稳健之选:精准布局与稳定盈利的交易新策略
市场越是不确定,机会越显得珍贵——而聪明的交易者总能将波动转化为盈利。 外汇市场从未像今天这样充满挑战与机遇。地缘政治紧张推高黄金、瑞士法郎和日圆等传统避险资产,美元走势扑朔迷离,而各国央行政策分化创造了丰富的套利空间。 在这种背景下,经验丰富的交易者深知,单纯依靠市场判断已不足以持续盈利,更需要科学的资金管理和风险分散策略。 本文将从实际交易场景出发,帮助您在外汇市场波动中寻找稳定盈利的路径,同时揭示如何通过巧妙利用平台资源最大化您的交易潜力。 波动市场下的稳定盈利之道 近期外汇市场呈现高度分化,传统避险资产黄金价格大幅上升,主要受地缘政治不明朗因素加剧推动。与此同时,美元走势成为市场焦点,





