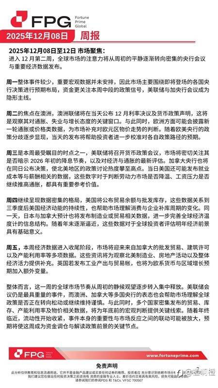
2025年12月8日 年末“超级决策周”来临,全球多国关键会议与重要数据集中公布,市场波动或将明显放大
1️⃣ 市场关键点位
今日金价多空分界关注 4126一线,整体在4200附近区间震荡。
上方关注:4239 / 4283 / 4307
下方关注:4172 / 4148 / 4105
2️⃣ 重点事件
北京时间 12月11日凌晨3点,美国方面将公布最新利率决策,随后召开政策发布会。尽管部分数据因技术性原因未完整公布,市场普遍预期本次会议将延续前两次的政策节奏,可能再次做出 幅度型微调。
3️⃣ 国内政策“超级周”启动
未来两周将迎来全年最重磅的政策窗口期:通常在每年12月上旬至中旬召开的年度重要会议,将为来年政策方向奠定基调,市场密切关注。
4️⃣ 多国进入决策周期
包括北美、大洋洲、欧洲、中南美及亚洲多国在内,将密集公布最新利率和经济方向,整体属于全年政策密集度最高的一段时间。
5️⃣ 贵金属结构变化
金银比在 70 附近出现反弹;
纽约与伦敦的白银价差明显收窄,结构性套利空间有限,建议保持谨慎。
6️⃣ 市场预测情绪
市场对本周政策“向下微调”概率预计接近 90%;对于明年1月的预期仍保持温和乐观,倾向继续维持年内累计调整幅度。
7️⃣ 操作建议,本周数据太多、行情容易来回甩。
👉 建议轻仓、别重仓过夜
#每日交易打卡##XAU/USD# #FPG-FortunePrimeGlobal# #疯狂的黄金#
Edited 08 Dec 2025, 10:27
Disclaimer: The views expressed are solely those of the author and do not represent the official position of Followme. Followme does not take responsibility for the accuracy, completeness, or reliability of the information provided and is not liable for any actions taken based on the content, unless explicitly stated in writing.



Leave Your Message Now