
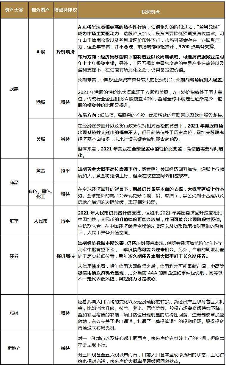
1 A股--业绩驱动成为主导,估值提升难以为继
2020年,A股走出了结构性牛市行情,目前进入结构性高估阶段,个股选择难度加大,很多投资者对接下来的市场走势感到迷茫,那么,2021年的A股行情将如何演绎呢?
我们仍从影响股市的三大因素进行分析:企业盈利(最核心因素)、无风险收益率(流动性)、风险偏好,其中无风险收益率以及风险偏好主要影响市场估值。
从企业盈利来看,在2020年低基数的作用之下,2021年经济增速大概率会呈现8%以上的增长,对应到A股市场上,明年全部A股的盈利增速有望实现两位数的上涨,因此,从经济以及盈利基本面来看,2021年将显著好于2020年。
需要注意的是,2021年经济的运行节奏将呈现前高后低,一季度 GDP增速大概率会大幅抬升到15%以上,随后二季度大幅下行,而A股盈利增速也会阶段性下行,这可能会对市场造成一定扰动,不过下半年企业盈利会进入相对平稳期,盈利也会重新趋于稳定。
另外,从A股盈利累计增速来看,全部A股20Q3/20Q2/20Q1/19Q4归母净利润累计同比为-6.6%/-18.0%/-24.0%/5.5%,企业盈利降幅大幅收窄;从单季度来看,20Q3/20Q2/20Q1/19Q4全部A股归属母公司净利润单季度同比分别为17.4%/-12.4%/-24.0%/-3.8%,Q3已大幅回正。未来1-2个季度,上市公司整体盈利增速延续向上修复的趋势,至少明年一季度仍是盈利修复的窗口期,基数作用下21Q2增速开始走低,但全年仍有望保持两位数水平。
从板块来看,二季度以来,中小板以及创业板盈利保持了较高的绝对增速,但三季度边际上行速度略有放缓,而主板的修复速度逐渐加快,反映在盘面上,短期顺周期的行业板块表现仍相对占优。

从流动性来看,正如宏观部分提到,2021年相比2020年大概率边际收紧,这意味着,估值提升难以为继,“盈利兑现”仍是市场主要驱动力,盈利成为择股的关键。
2019年以来,市场呈现了较强的结构化行情,估值提升贡献了80%以上的指数涨幅,随着2020年5月份以来流动性边际收紧以及盈利预期大幅提前反应,7月13日开始,市场逐渐进入区间震荡,创业板指以及中小板指开启了一波估值消化行情,市场正式进入了“盈利兑现”的阶段。

从风险溢价来看,当前A股的风险溢价(PE倒数减去十年期国债收益率)接近负一倍标准差的位置,国债收益率超过3.2,估值在30倍左右,而万得全A估值22.5倍,债市的性价比有所抬升,这同样意味着,当前A股已经进入结构性高估阶段,而高估值需要高业绩进行消化,未来盈利估值匹配度好的个股更能获得超额收益。

从风险偏好来看,明年需要关注的潜在风险因素包括:1)2021年二季度GDP增速相比一季度大幅回落,盈利预期差可能存在阶段性扰动;2)社融、M2增速大概率边际回落,信用端可能会稍有收紧,如果再叠加二季度盈利下行,届时市场可能会面临阶段性回调的压力,需要警惕一季度末或二季度初的市场变化;3)中美关系以及疫苗的进展等等。但我们认为,明年整体不会有大的系统性风险,但在盈利以及信用端阶段性扰动之下,可能会有阶段性的波动,但我们并不悲观,结构性行情仍会演绎。
那么,如果明年存在一些阶段性扰动,我们需要判断,A股的安全垫在哪里?
我们认为,7月份是上证综指开启大幅拉升的位置,当时的点位是3000点,对应着周期性板块的阶段性上涨,而目前的经济状态恢复远远好于当时,从基本面来看,3000点很难突破,这属于最扎实的防线;另外,从7月中旬市场开启震荡模式以来,上证综指3200点的位置也较为坚挺,该点位也具备较强支撑,这是第一道防线。而未来如果基本面继续好转,市场的底部中枢也会相应上移,3200点大概率是明年的底部中枢。因此,我们认为,即使市场有阶段性的扰动,下行空间也相对有限。
整体来看,全年A股将整体呈现宽幅震荡的结构性行情格局,A股市场的主要驱动因素仍会围绕“盈利兑现”,在估值提升难以为继,市场又处于结构性高估的背景下,选股难度加大,建议投资者降低预期回报率。从盈利、流动性以及信用环境综合判断,明年A股大概率呈现N型走势。
从布局方向来看,未来3-5个月,企业盈利加速回升,聚焦业绩改善明显的顺周期板块,比如可选消费、服务业以及周期板块。拉长全年来看,我们认为明年可以关注三条主线:
主线一:经济复苏逻辑下的制造业以及周期领域。
在上游行业利润回升以及低估值的驱动之下,强周期中的有色、化工、金融地产等板块可以关注;在制造业增速回升加快的背景下,出口链条以及高端制造业链条可以关注,家具家电、轻工、机械设备、汽车、纺织服装等。
主线二:可选消费品以及服务业相关板块。
随着经济回升,可选消费品的盈利恢复加快,服务业的恢复也会逐渐的常态化,酒店、航空、家居、旅游、影院等。
主线三:科技成长是长期方向,顶层设计+景气度向上+融资环境支持。
“十四五”规划中主导产业的投资机会,明年景气度向上且具备盈利兑现机会的主要有:5G产业链、消费电子;从中长期来看,半导体、新材料、医疗信息服务等均具备投资价值。明年这些板块由于部分估值较高,需要高盈利进行消化,选股难度相对较大。
上述是我们对2021年A股市场的分析,拉长5-10年,我们仍坚定看好中国权益类市场的发展,建议投资者战略性提高中国权益资产配置比例。2020年是中国权益类资产非常重要的一年,十四五规划的召开也更加确定了直接融资市场的战略性地位。我们从经济转型、政策环境以及国际形势等多维度进行分析。
首先,从我国经济发展背景来看,中国的人口数量红利已经逐渐消失,人口质量红利来临;在过去十几年,企业、政府、居民轮番加杠杆,我国的宏观杠杆率已经处于较高的水平,未来稳定宏观杠杆率将成为重要的长期目标之一。于是,我国经济面临转型,从依靠房地产投资以及基建投资的旧经济,转向依靠技术进步以及创新的新路子,从高增长转向高质量。在上述的宏观背景下,我国有非常迫切的需求将经济融资方式从“间接融资”转向“直接融资”。
其次,从政策来看,权益市场已经上升到战略高度,是国家经济转型的关键工具。近两年,我国不断改革权益市场,推出科创板、新三板改革以及推动注册制落地,这一系列政策都为企业上市提供了更加优质的土壤,未来权益市场不断扩容,更多优秀的公司涌现,而资本市场也将迎来大有可为的历史机遇。

第三,从国际形势来看,虽然中国经济面临增速换挡,但仍然保持在全球领先位置,未来发展潜力空间巨大,内需的持续增长和升级、中国企业产品科技含量的增加以及改革开放带来企业家的创新,将支撑中国经济增质提效。随着中国金融开放深化,未来国际资本将加速流入,当前全球资产严重低配中国,外资持有市值占A股流通市值不到5%,仍有非常大的提升空间。

第四,从潜在收益空间来看,随着“房住不炒”的坚定执行,未来房产收益率将逐步下行,国内居民资产配置有望逐步从地产转向金融资产,权益配置正在上升。另外,在全球低增长、低利率的环境下,优质权益资产投资价值凸显,从长期来看,权益类资产的收益领先于其他资产。


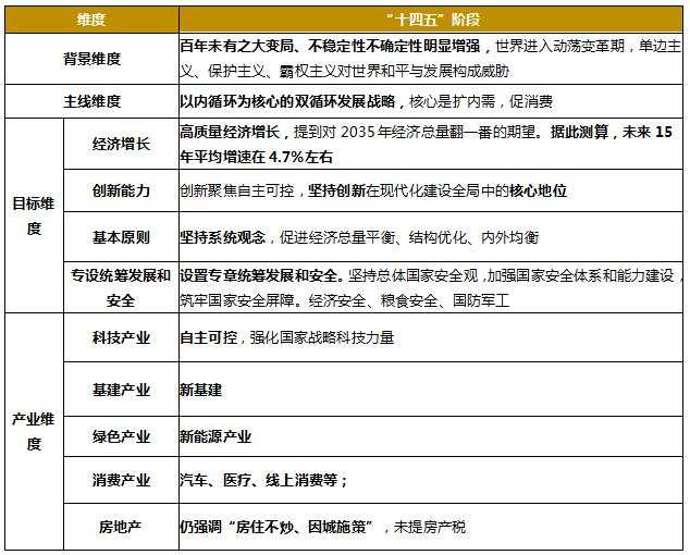
第五,近期《中共中央关于制定国民经济和社会发展第十四个五年规划和二〇三五年远景目标的建议》(下称《建议》)公布,该建议对未来5年乃至15年的发展进行了规划。
其中,着重强调了几点:第一,坚持创新在现代化建设全局中的核心地位,把科技自立自强作为国家发展的战略支撑。“核心”以及“战略支撑”这两个词,奠定了科技创高新的重要地位;第二,以内循环为核心的双循环发展战略,内循环为核心,强调了扩内需促销费的重要性,更好的实现大国经济的优势,抵御外部的不确定性;第三,坚持系统观念,更好发挥中央、地方和各方面积极性,搞好跨周期政策设计,促进经济总量平衡、结构优化、内外均衡。这意味着,未来会更加权衡地考虑长短期的目标规划,政策也会根据经济的情况进行调整;第四,从未来的产业发展来看,科技、消费、医疗、新能源将是未来的长期优质产业赛道,符合经济发展大趋势的需求。

综上,在全球低增长、低利率时代,优质权益资产投资价值凸现,收益率缺口驱动权益资产配置提升;增量资金方面,国内居民资产配置有望逐步从地产转向金融资产,资金将持续流入权益资产;海外中长期资金在中国增长潜力具备优势的背景下也将逐步加大投资中国,持续增持中国股票市场;同时资本市场上升到战略高度,是国家经济转型的重要工具。从长周期维度,我们认为,未来5-10年,建议战略性提高权益资产配置比例。
2 港股--外部环境改善,性价比凸显
从2019年初至今,受香港社会事件、新冠疫情、中美关系以及美国大选等一系列事件的影响,港股表现大幅跑输A股以及美股。那么,2021年港股将如何表现呢?投资机会又在哪里?我们从盈利、估值以及风险偏好等三方面进行分析。

从盈利层面来看,港股的盈利增速和中国工业企业盈利增速具备较强的相关性,目前中国工业企业盈利增速不断修复,港股的盈利也在边际好转。明年港股的盈利修复也会远远好于今年,具备一定的基本面支撑,尤其是顺周期的相关板块和行业,盈利边际改善幅度会更大。

从估值层面来看,目前恒生指数估值仍处于全球低位行列,PB为1.21倍,略高于1,处于历史较为便宜的位置,另外,当前AH溢价指数超过140%,处于历史较高位置,这意味着,同一上市公司在港股的价格比A股便宜40%多,配置价值凸显。


从风险偏好层面来看,由于港股外资占比较高,以机构投资者为主,存在一定的所有者结构劣势,而在今年不确定性较大的环境下,港股估值一直受到压制。明年在海外疫情、美国大选、中美关系等不确定逐渐好转的背景下,随着经济复苏,港股价值将重估,吸引力提升。
因此,当前港股的极低估值已经反映了较大程度的悲观情绪,当前港股加大配置是性价比很高的选择,2021年的性价比大概率高于A股以及美股。
从布局方向来看,明年主要有三条主线:
主线一:股息率高、低估值、折价高的内地金融股和内地地产股
金融、地产的估值处于深度价值区间。港股内银股PB几乎都处于2011年以来的最低水平,股息率高于6%的标的很多;内资险企PB均值处于近五年6%估值分位;随着全球经济复苏共振、资产荒的背景下,价值风格回归和全球资金再配置。
主线二:以复苏周期下的服务业以及制造业
餐饮、零售、汽车、博彩等行业前期盈利下行严重,当前盈利回升,市场已经有所反应,这些板块的机会可以继续进行挖掘。
主线三:互联网等港股优势品种
目前部分新经济龙头个股涨幅较高,短期波动可能较大,但这些核心资产将中长期驱动港股行情,投资者可择机配置具有稀缺性的互联网行业个股。
3 美股--性价比变差,但系统性熊市的概率不大
今年以来,尽管美国经济一直笼罩在新冠疫情之下,但在超常规宽松的货币政策刺激之下,美股竟然也走出了一波结构性的牛市,以科技成长为主的纳斯达克指数不断创出历史新高。那么,2021年美股走势将如何演绎呢?市场的风格会不会发生变化?接下来我们从盈利、流动性以及风险偏好三个维度进行分析。

从企业盈利来看,美国受疫情冲击最严重的阶段是二季度,但从6月份以来,美国经济就开启了环比改善,并且表现好于欧洲以及日本,不管是经济还是就业都不断边际修复。但当前美国经济增速距离疫情之前,仍有较大的距离。展望2021年,美国经济基本面将继续改善,盈利向上态势不变,具备一定的支撑,但由于美股较为快速的上涨脱离基本面较多,未来美股行情的关键是看盈利能否超预期。

从流动性来看,美联储大概率继续保持宽松的货币政策,但随着经济恢复,美联储缺乏再加码宽松的动力,利率将呈现上行态势。从8月份以来,美国十年期国债收益率已经开启了底部小幅抬升,这意味着美股依靠估值提升的阶段也逐渐过去,未来也将转入盈利兑现的阶段。叠加目前美股三大指数估值几乎处于近10年100%的历史分位数,整体估值较高,波动也会相应加大。

从风险偏好来看,拜登当选美国总统,未来财政政策的出台具备确定性,但具体的金额以及时间仍存在不确定性,也会造成一定扰动;疫苗的大规模生产时间以及美国疫情的扩散程度也将阶段性影响风险偏好。不过中美关系可能会阶段性缓和,美国与欧盟的关系也将大概率缓和,这些有利于风险偏好的提升。但今年美股的上涨受到资金和投机因素推动的成分加大,对风险事件的敏感度上行,未来波动加大。
整体来看,由于美股具备一定的基本面支撑以及宽松的货币政策难以转向,2021年美股市场出现系统性大熊市的概率不大。但由于美股估值处于历史高位以及利率易上难下,美股在全球配置中的性价比变差,高估值需要时间以及盈利消化,未来美股行情关键看盈利能否超预期。从投资方向来看,随着经济恢复以及利率上行,美股的投资主线将从科技成长扩散到周期价值。
4 黄金--仍存在机会,但潜在收益空间收窄
2020年以来,黄金价格收益率超过20%,而决定黄金价格的核心因素是持有黄金的机会成本--美国十年期国债实际收益率(美国十年期名义收益率减去通货膨胀率),机会成本越高,黄金的价格越低,反之越高。
回顾2020年黄金走势,1-4月份,在疫情冲击之下,美联储大放水,美国十年期名义收益率大幅下行,虽然通胀也在下行,但利率下行幅度超过通胀下行幅度,黄金机会成本下行,黄金价格走高。
2020年5-7月,各国复工复产预期升温,但美联储仍实行宽松的货币政策,当前美国十年期国债名义收益率维持在0.60%左右的位置,没有显著上行,但通胀预期有所上行,导致实际收益率下行,黄金机会成本走低,黄金价格继续具备支撑。
2020年8月份以来,名义利率开启上行,另外由于财政政策迟迟未落地以及疫情再次爆发影响,通胀预期有所下行,实际利率有所抬升,黄金进入高位震荡小幅下行阶段。
那么,对2021年的黄金走势,我们仍然主要从影响黄金的机会成本--美国十年期国债实际收益率出发,也就是分析美国十年期名义收益率以及通胀率。
2021年随着美国经济逐渐恢复,名义利率大概率低位上行,但由于货币政策仍会保持相对宽松,上行幅度不会太大,短期来看美国财政政策迟迟未落地,疫情也处于扩散期,通胀预期走弱,因此,短期美国十年期国债实际收益率难有明显趋势,黄金大概率仍呈现震荡。但明年随着经济修复,如果通胀上行幅度加大,黄金有望再次上涨。


因此,短期黄金大概率高位震荡甚至下行,但随着美国经济回升,通胀上行幅度加大,黄金会再次进入上行通道,但潜在收益空间会相应收窄,整体性价比走弱。
5 商品--随全球经济恢复,延续上行态势
影响商品市场的主要因素在于供给以及需求,今年受疫情影响,经济需求走弱,商品走势阶段性走弱。但从5月份以来,随着全球经济逐步恢复以及国内经济的率先好转,商品开启了底部上行,整体来看,黑色、有色表现好于能源化工。
那么,2021年商品市场是否仍具备投资机会?机会在哪里?我们进行分析。
全球经济代表了对商品需求端变化,展望2021年,全球经济将延续复苏态势,相比2020年有望迎来更加明显的修复,这也就意味着商品的需求会大幅上行,明年商品价格大概率延续上涨。
从原油来看,全球的疫情以及疫苗的进展决定着未来经济复苏的速度以及节奏,从预期差来看,明年一季度疫苗大概率开始生产,这可能是对经济回升预期最强烈的阶段,在此阶段,原油价格的上行速度可能是最快的。全年来看,经济复苏过程中,疫情可能仍有扰动,原油供给也可能会产生变动,原油价格存在阶段性波动的可能,但整体方向是震荡上行。
从黑色商品来看,2021年房地产以及基建投资增速大概率边际放缓甚至小幅回落,制造业有望持续地恢复,因此,制造业相关的产业链品种可能会表现更好,比如板材等等,而螺纹钢、铁矿石需求可能边际下行一些,但整体仍具备一定支撑。
从有色商品来看,在全球经济会恢复的大背景下,有色品种仍具备较强的支撑,尤其目前供需格局相对较好,全球的库存相对较低,因此,今年四季度以及明年一季度有色品种的表现可能会相对更好,明年下半年随着库存提升,价格上行速度将趋缓。
整体来看,明年商品延续上行趋势,上半年大概率表现更好,是较好的做多窗口,下半年可能会进入震荡阶段。
6 汇率--保持相对强势,但升值空间有所收窄
今年6月以来,人民币对美元汇率一路上升,至11月已触及6.57,为2018年6月以来高点。本轮上涨主要有两个阶段:
1)6-7月,美元指数大幅下跌,人民币对美元相对升值,但相对欧元并没有明显升值,该阶段可以理解成美元下跌带动的人民币的被动升值。
2)8月以来,美元指数低位震荡,人民币对美元和其他货币均有所上涨。即使10月央行调整外汇风险准备金率,释放出缓解人民币升值速度的信号后,人民币仍在升值,至11月已经突破到6.6以上,在此阶段,中国经济优势凸显,相比其他货币购买力主动提升。

本轮推动人民币升值的主要有两个因素:中美利差处于高位、我国经济恢复速度领先全球。
1)中美利差是人民币汇率上升的直接原因。今年疫情以来,美联储采取无限量宽松的货币政策,利率下调到0,并将在相当长一段时间内维持零利率水平,10年期国债收益率下行到1%以下,而我国央行保持相对正常的货币政策操作,在确认经济复苏趋势后,更进行了灵活调整、边际收紧的操作,10年期国债收益率已经回到疫情前的水平,在3.2%上方。高位利差吸引逐利资金买入人民币,推动人民币对美元升值。

2)我国经济增速恢复速度领先全球,基本面具备支撑,经常账户呈现顺差。疫情之下,我国防疫物资加大出口,叠加部分新兴经济体复工复产进度受阻严重,供应恢复较慢,产生的供需缺口很大一部分转移到了疫情控制较好且产业链齐全的中国,因而7月以来,出口增速一直超预期高增,使我国经常账户呈现顺差,推动人民币升值。
因此,短期内国内经济延续复苏以及央行边际收紧幅度趋缓,人民币汇率将有可能在6.6附近继续震荡。2021年美国经济继续反弹,如果回升速度相比中国加快,人民币的升值幅度可能会放缓,中间可能会出现阶段性贬值,全年来看,人民币仍具备支撑。
从长期来看,影响人民币的走势的决定因素是中美两国的经济的长期竞争力。我们认为,中国经济仍具备优势,中长期升值趋势未变。这主要体现在以下两个方面:
1)我国具备完整的产业链,抗冲击能力更强,具有体制优势,政策刺激更为直接有效,从长远来看,当前我国不断地对外开放,对内改革,经济活力不断提升,经济增速仍将处于世界前列;
2)我国货币政策空间仍相对充足,各国纷纷降至负利率的同时,我国十年期国债收益率仍在3%以上,操作空间更大,也更有利于我们政策发力对冲疫情影响,在疫情结束后,股市、债市的收益率也将持续吸引外资进入。
7 债券--利率债以及中高等级信用债配置价值显现
今年债市波动较大,1-4月份在疫情冲击以及流动性极度充裕的影响下,债市走出了一波牛市行情,然而随着5月份以来,货币政策边际收紧,十年期国债收益率逐渐上行,债市在5月份经历了一波较大幅度下跌,随后进入了震荡阶段。
从信用债来看,上半年信用利差呈现上行,中高等级信用债表现相对更好,而下半年宽信用效果逐渐显现,信用利差逐渐收窄,中低等级信用债性价比有所提升。
那么,在当前债券市场表现仍较为疲弱的背景下,2021年债市市场有没有投资机会呢?我们分析如下:
从利率债来看,当前经济增长延续恢复,今年四季度以及明年一季度经济基本面仍会呈现较高的增速,盈利恢复可能会暂时性压制债市表现,短期很难有较好表现。
但站在2021年全年,明年二季度经济增速回落及经济增速中枢大概率下移,地产和基建融资需求有所下行,利率的中枢也会相应下行,整体上可以乐观一些,明年二季度债券的配置机会可能会显现,另外,当前的期限利差处于历史较低位置,明年短久期债券表现大概率好于长久期。

从信用债来看,明年一季度信用端可能会出现阶段性收紧,信用利差可能会重新走阔,届时低等级信用债的风险会上升,中高等级信用债投资会显现。但由于近期河南AAA级国企违约,未来以评级判断风险的可参考性将逐渐弱化,需要深入了解企业真正的偿债还款能力,而对管理人而言,做好债券的风控才是重中之重。

因此,整体来看,我们认为明年的债市可以乐观一些,在一季度之前仍受盈利压制,表现空间不大,随着二季度经济增长中枢下移,利率中枢也会相应下移,债市会迎来长期布局机会,利率债以及高等级信用债的机会更大,但仍需要精选个券,注重管理人的风控水平。
8 股权--新旧动能转换孕育机会
募资遭遇低谷,投资趋于谨慎,估值结构性回落
金融去杠杆之后,我国股权市场募资环境遭遇较大冲击,突如其来的新冠疫情让股权募资环境雪上加霜,2020年上半年我国股权市场募集总金额为人民币4,318亿元,同比下降29.5%。投资方面,受全球新冠疫情和募资市场影响,投资机构仍比较谨慎,投资节奏有所放缓,2020年上半年我国股权市场投资总金额为2,669亿元,同比下降21.5%。估值方面,随着市场募资额的下降,叠加疫情的影响,项目估值出现了明显的结构性回落。

资本市场改革加速推进,利好项目退出
随着国内资本市场的加速改革,股权市场的退出环境相对较好,2020上半年股权市场共发生退出1145笔,其中被投企业IPO数量达到856笔,同比上升86.9%。科创板自开板以来已平稳运行超1年,截止目前科创板累计上市企业超过190家。随着首批注册制企业在深交所大楼集体敲钟,创业板也已正式迈入注册制时代。注册制下企业上市门槛明显降低,有利于缩短股权项目退出周期。

新旧动能转换孕育机会
为了控制宏观杠杆率,意味着我国不能再走依赖基建和房地产投资刺激经济的发展模式,而要走向依靠科技进步的发展模式,叠加人口老龄化的加剧,在未来十年,符合人口结构变化以及经济发展方向的产业会呈现更大的潜力,比如,消费升级、技术、养老、医疗等等。
大消费:根据国家统计局数据显示,2019年,全国居民人均消费支出21559元,比上年名义增长8.6%;社会消费品零售总额411649亿元,比上年名义增长8.0%,均持续保持快速增长。2019年最终消费支出对GDP增长贡献率为57.8%,大消费行业无疑已成为拉动经济增长三驾马车中的“头马”,大消费领域仍有巨大的增长空间。在刚刚结束的2020年“双11”,各大电商平台均交出了漂亮的成绩单,天猫双11狂欢季的总成交额4982亿元,同比增长26%,超过450个品牌成交额过亿,实时物流订单破22.5亿单,约等于2010年全年中国快递量的总和,天猫双11全球狂欢季已经诞生了102个成交额破亿的产业带,其中超过10亿元成交额的产业带有10个;京东双11全球热爱季累计下单金额超2715亿元,再次创造了新的纪录;苏宁易购双11线上订单量大幅增长,同比增长75%;拼多多双11虽然没有公布成交额数据,但从其透露的汽车销量和新款iPhone手机销量数据看,拼多多双11期间还是深受消费者追捧。
医疗:一方面,随着社会老龄化的进一步加剧,人均可支配收入的稳步提升,公民对健康医疗的需求逐年稳步提升;另一方面,生物医药科技、智能化医疗等新兴技术的发展,推动医药健康产业供给侧产品及服务的大幅提升。在供需叠加增长之下,中国医药健康行业稳步发展。据预计,2020年中国大健康产业市场规模将达到10万亿元,已经成为新风口。2019新版医保目录落地,新增品种覆盖了要优先考虑的国家基本药物、癌症及罕见病等重大疾病治疗用药、慢性病用药、儿童用药等,药品结构进一步改善。同时,我国居民个人支付能力大幅提升,对创新药械等高端医疗需求强劲。供给侧与需求侧的双向促进推动创新药械的研发与增长。目前国家鼓励医药创新的政策不断推进,教育的进步、资金的投入、技术的发展均为创新药械的研发和销售提供了有利的基础,我国医药行业进入了创新研发的新时代。
9 房地产--投资收益率大概率下行,一二线及核心都市圈城市性价比更高
在经历了15年下半年开启的一轮房价飞速上涨之后,三四线房地产去库存基本完成,但居民杆杆率大幅攀升,高达61%,对消费挤压严重,宏观杠杆率大幅攀升,高达270%,18年以来,房地产政策加严,高层定调“房子是用来住的,不用用来炒的”,在近期的十四五规划中,继续强调了“房住不炒,因城施策”的政策方针。那么,未来房价会如何?哪些城市的房价具备支撑?

从国际以及国内的经验来看,房价的涨幅和人口净流入、土地供给以及房地产政策相关。接下来,我们着重从这三个方面进行分析。
从人口来看,近年来,一二线城市以及核心都市圈多数呈现人口净流入状态,而三四线城市,50%以上呈现人口净流出,五六线城市净流出占比接近80%。
一二线城市以及核心都市圈整体保持人口持续流入,近些年,北京、上海因严控人口,常住人口已开始或接近净流出,但调控政策主要着力疏解低端制造业从业人口压力,这些群体收入和财富量有限,对房产需求整体较低,而拥有较高收入的人群占比越来越大,从而造成常住人口对房产的购买能力和意愿并没有下降,反而呈现一定程度的上升。
与一二线城市情况不同,由于经济收入差距的客观存在,三线以下城市则将面临长期的人口净流出,这将导致房价缺乏长期需求的支撑,很可能呈现长期下跌的趋势。
从土地供给来看,一二线城市和三线以下城市呈现强烈的供需不匹配的现象。
一二线城市和三四线城市土地供给和人口流入倒挂,在三四线城市大量供地的同时,一二线城市面临无地可卖的境地,开发土地不足是造成一线城市房价高企的主要原因。目前,虽然一线城市通过共有产权、廉租房等房屋供给,但刚需缺口仍然较多,土地供应仍然不足。

从短期金融端来看,过去房价的上涨,除了自然的人口净流入以及土地供给的因素,还有很大一部分是由货币超发推动,过去十年,房价飙升,一二线城市年均涨幅超过15%,而广义货币M2的年均增速也高达15%,远超同期10%左右的GDP名义增速,如果再考虑影子银行,实际货币增速更高,货币供给远远超过经济的增长需求,超发的货币绝大多数被房地产吸纳,但目前,我国高层不断强调,不搞大水漫灌,货币供给要和GDP的增速需求相匹配,这也就意味着,由货币大放水支撑的房价大涨的时代已经过去,未来一二线房价的年化收益会大幅的下行,从之前的年化15%逐渐回归到合理的区间,三四线城市的房价大概率会呈现回落。

另外,十四五规划继续强调“房住不炒,因城施策”方针,“三道红线”从房企融资角度进行调控,促进房企推盘促销,消化库存,抑制房价涨幅。
整体来看,城镇化率空间变小,货币供给和经济增长相匹配,大水漫灌时代结束,未来房价收益率将呈现下行,房价会逐渐回归到基本面上,比如人口、土地供给以及政策等等。对一二线城市以及核心都市圈,尤其是人口净流入较大的城市,未来房价的需求空间仍然存在,只要人口持续净流入,土地供给不大幅增加,未来房价有继续上行的空间,但收益率会呈现下行。对三四线甚至五六线城市而言,目前人口基本呈现净流出的状态,地方政府的土地供给也相对充裕,未来房价大概率呈现缓慢回落的状态。因此,中长期来看,房产的收益率会呈现下行,一二线城市以及核心都市圈的房价相比三四线城市的性价比更高。
■文章转自网络,版权归原作者所有,内容仅代表原作观点,不代表本平台及所在机构观点,期货市场有风险,投资需谨慎。
Reprinted from 微信公众号,the copyright all reserved by the original author.
Disclaimer: The views expressed are solely those of the author and do not represent the official position of Followme. Followme does not take responsibility for the accuracy, completeness, or reliability of the information provided and is not liable for any actions taken based on the content, unless explicitly stated in writing.

Leave Your Message Now