26.03.12 FX交易笔记
今天简单复盘一下外汇市场的主要情况。
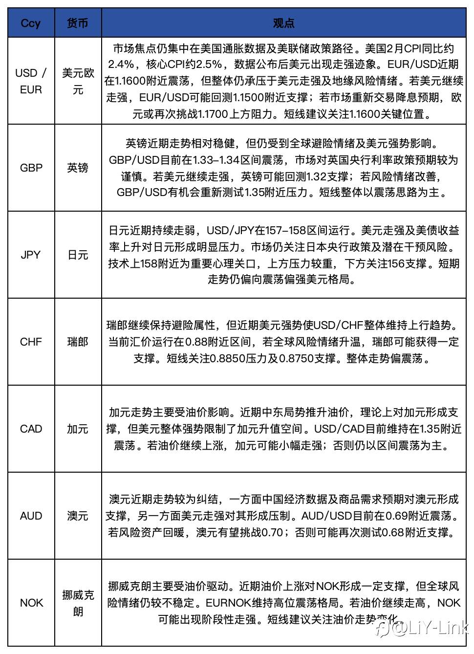
市场近期的焦点还是集中在 美国CPI数据和美联储政策预期。
CPI数据公布后,美元整体出现一定强势,市场风险情绪也受到地缘局势影响。
目前整体来看:
欧元短期承压
日元继续偏弱
英镑震荡
商品货币主要看油价走势
短线市场波动明显放大,很多行情其实更多是 情绪+数据驱动。
我自己目前主要还是观察为主,等更明确的结构再考虑交易。
仅记录个人交易思考。
不构成任何投资建议。
#外汇市场影响因素# #基本汇率# #交易晒图# #如何复盘自己的交易?# #外汇市场影响因素#
Disclaimer: The views expressed are solely those of the author and do not represent the official position of Followme. Followme does not take responsibility for the accuracy, completeness, or reliability of the information provided and is not liable for any actions taken based on the content, unless explicitly stated in writing.



Leave Your Message Now