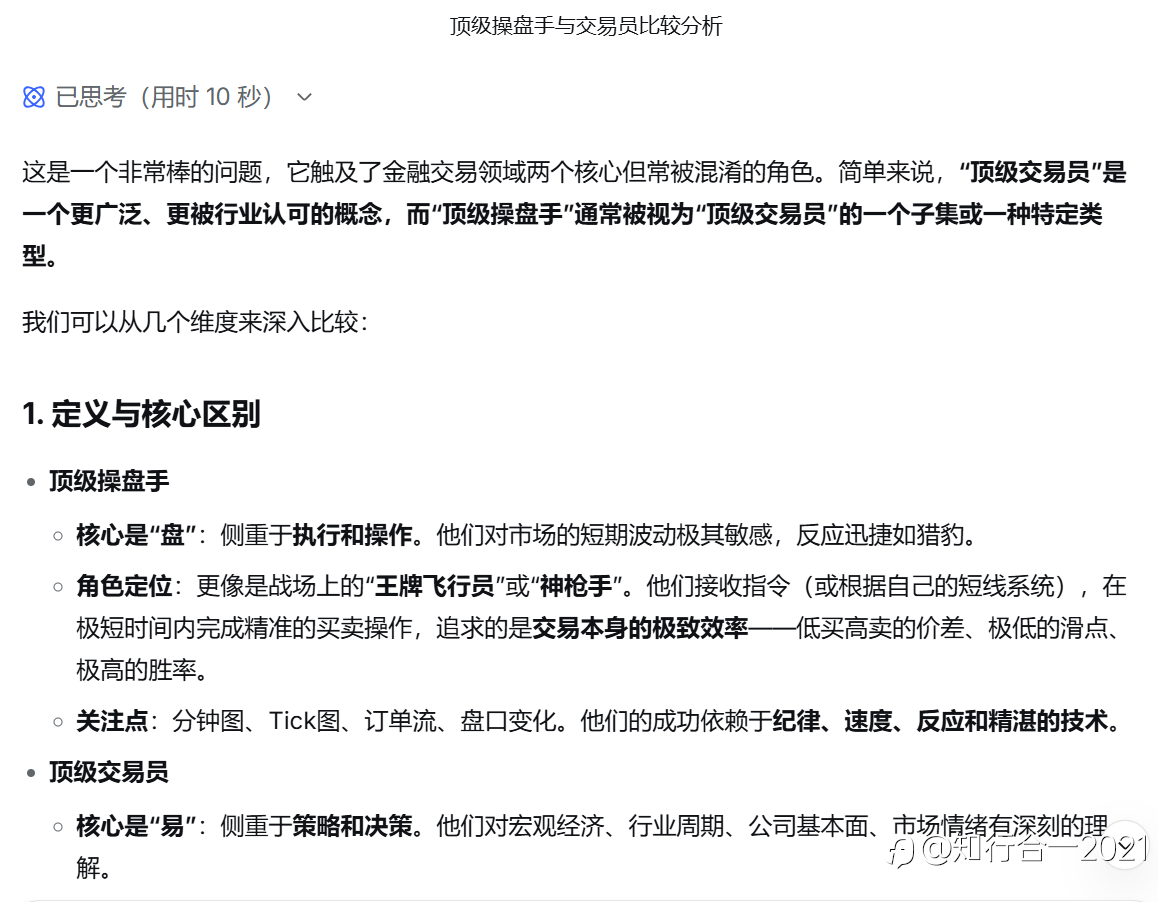
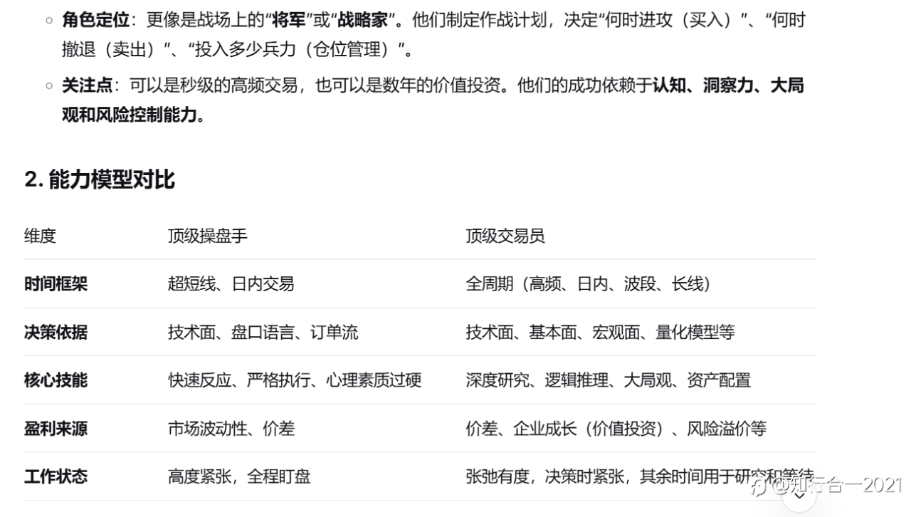
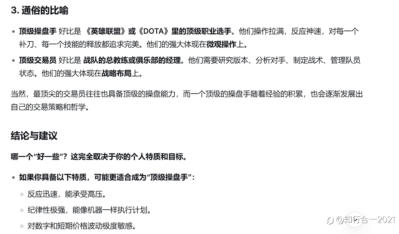
😍😍接上文,顶级操盘手和顶级交易员区别!deepseek真好用,手机电脑通用!看到机会就做,看到风险就撤,像ai一样去执行!知行合一很难,从执行开始!
Disclaimer: The views expressed are solely those of the author and do not represent the official position of Followme. Followme does not take responsibility for the accuracy, completeness, or reliability of the information provided and is not liable for any actions taken based on the content, unless explicitly stated in writing.








-THE END-