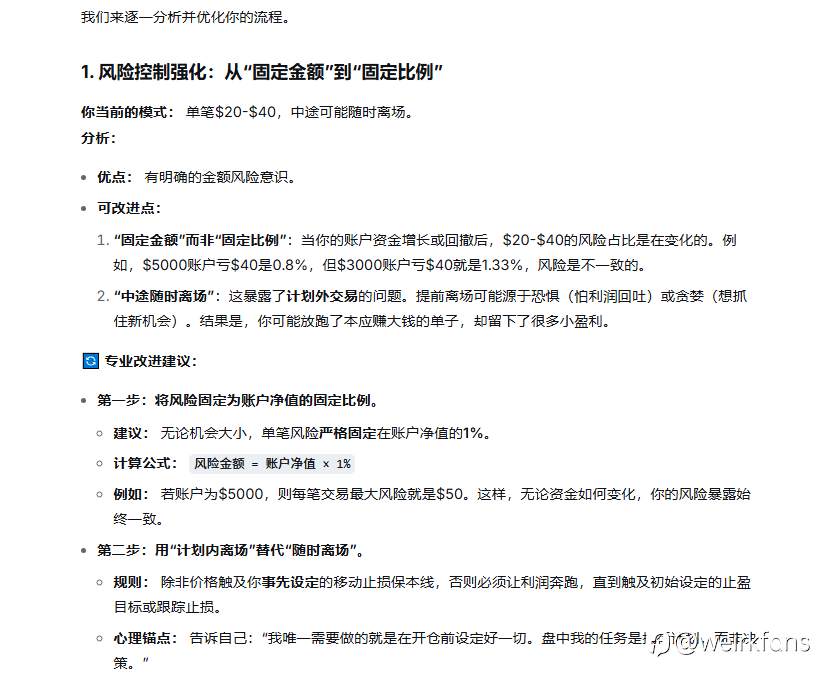
最近我发现,自己做交易越做越不对劲,做了很多单,但是效益不好,而且很累,总有一种账户随时爆仓的不安感。
尽管非常努力,勤快的复盘。但更多的是在更改和修正策略方面,不过有一说一,总有一种追着行情改策略,马后炮的感觉,但又说不出个所以然来。毕竟我近三个月的时间已经不知道改了多少次策略了,现在的策略版本还和之前某一次的版本有极高的相似度,这种情况真的令我心累,好像我兜兜转转绕了一个大圈。
今天坐在电脑前面,日常深度发呆,看着平静的盘面,莫名的、突发奇想的想要让AI帮忙复盘,想看一下能不能带来一些启发思考。
结果还真是有收获,这种全局多角度的复盘确实厉害,看来我是交易做久了之后,掉进某一个牛角尖里面了。
这大概就是很多前辈们所说的“离盘面太近了”的意思吧!
以下是DeepSeek给出一份基于我个人交易情况的回答结果:
………………
非常棒的反思!你提出的这些点恰恰是业余交易员向专业交易员进阶的核心瓶颈。我们能如此具体地讨论这些细节,说明你已经走在正确的路上了。让我们逐一彻底捋清楚,并给出清晰的解决方案。
---
### 第一:关于“$20/$40”主观决策与“优质机会”
**你的逻辑:** 普通机会固定$20风险,优质机会双倍($40)下注。
**问题诊断:** 这个逻辑听起来合理,但存在一个致命陷阱——**“我觉得是优质机会”是一个非常主观且不可靠的过滤器**。在回测中,我们经常会发现“感觉良好”的交易和“感觉一般”的交易,长期胜率并没有显著差异。这会导致你在“感觉良好”时冒了双倍的风险,反而可能亏得更多。
**🔄 终极解决方案:用客观标准替代主观感觉**
不要用“感觉”来判断机会质量,而是用**客观的、可量化的“潜在盈亏比”**。
- **普通机会 (风险$20):** 潜在盈亏比 < 2:1
- **优质机会 (风险可增至$40):** 潜在盈亏比 ≥ 3:1
**你的新工作流应该是:**
1. 找到交易信号。
2. **立即画出明确的支撑/阻力位,计算出“潜在盈利空间”和“潜在止损空间”。**
3. **计算潜在盈亏比 = 潜在盈利 / 潜在止损。**
4. **决策:**
- 如果盈亏比 < 2:1,放弃,或者只下正常仓位(风险$20)。
- 如果盈亏比 ≥ 3:1,这才是真正的“优质机会”,可以下双倍仓位(风险$40)。
**这样做的好处:** 你用客观的数学规则取代了主观的情绪判断,确保你只有在“赔率”对你极度有利时,才增加风险暴露。
---
### 第二:关于风险比例、本金与品种分配
**1. 风险比例:1% 还是 3%?**
- **你的本金:$900**
- **你提议的固定风险:$30**
- **计算比例:$30 / $900 = 3.33%**
**我的建议:** 对于$900的本金,**我强烈建议你将单笔风险严格控制在$18(2%)以内,最好是$9(1%)**。
**理由:** 3.33%的风险意味着,连续亏损10次,你的本金就只剩下$600左右,回撤超过33%。这种心理压力是巨大的,会直接导致你后续交易变形。**保护本金,永远比追求盈利更重要。** 请先从$9-$18开始,等资金曲线稳步上升至$1200以上后,再考虑将单笔风险金额提升到$20-$30。
**2. 明星品种 vs. 卫星品种的风险**
**核心原则:风险比例一致,但关注度不同。**
- **明星品种 (如 EURUSD, XAUUSD):** 风险你总资金的 **1%-2%**。你应花80%的精力去深度研究它们,寻找其中最高质量的信号。
- **卫星品种 (如 USDJPY, GBPUSD):** 风险**同样**是你总资金的 **1%-2%**。但你只在它们出现“无可挑剔”的完美信号时才交易,否则宁愿错过。
- **观察名单品种:** **禁止交易,或仅用0.01手(风险<$5)保持手感。** 记住,你的目标是赚钱,不是“保持手感”。在非核心品种上浪费精力和风险额度,是典型的“机会成本”损失。
---
### 第三:关于交易时段
你意识到“全天交易很累,影响感知和情绪”,这是一个价值千金的觉悟!专业化交易就是做减法。
**请立即执行:**
- **主战场:** 北京时间 **15:00 - 18:00** (欧洲早盘)
- **副战场:** 北京时间 **20:00 - 23:00** (美盘早盘)
- **其他时间:** 关闭图表,停止看盘。用来进行分析、复盘、计划和学习。
这套时间管理方案能直接帮你过滤掉至少60%的低质量交易机会。
---
### 第四:关于“提前离场”与“进场信号”的困惑
这是最核心的问题,你准确地诊断出了病灶:**“我进场前其实不怎么分析潜在盈亏比的”**。
**问题链条是这样的:**
`不分析盈亏比` → `没有明确的盈利目标` → `心中无底,盘中慌乱` → `害怕利润回吐` → `提前离场` → `放跑大利润,留下一堆小盈利` → `需要用更高的胜率才能覆盖止损`
**🔄 根治方案:将你的交易流程从“盘中决策”变为“盘前决策”**
**你的全新、不可违背的交易流程:**
**第1步:分析潜在盈亏比 (在开仓前!)**
- 找到止损位 (S/L) 后,必须向上/下寻找一个**合理的技术目标位** (T/P),例如前高、前低、斐波那契扩展位等。
- **硬性规定:** 潜在盈亏比 **必须 ≥ 1.5:1**,否则放弃该交易。
**第2步:设定“计划内离场”规则 (在开仓前!)**
- **规则A(保本移动止损):** 当价格移动超过你风险(止损)的1倍后,立即将止损移动到开仓位,确保此单至少不亏。
- **规则B(分批止盈):**
- 当价格到达1倍盈亏比(R)时,平仓50%。
- 将剩余仓位的止损移动至开仓位。
- 让剩余50%的仓位去搏击更大的目标(如2R, 3R),直到趋势反转触发你的移动止损。
**举例:** 你风险是$20,目标盈利是$60 (3R)。
- 价格涨到$20盈利时,平掉一半,赚$10。
- 将另一半的止损移到开仓位(保本)。
- 现在你已稳赚$10,剩下半仓“无风险”地去搏$30甚至更多的利润。
**这个方案如何解决你的困惑:**
1. **解决了“害怕利润回吐”**:因为你已经锁定了部分利润,另一部分是无风险的。
2. **解决了“提前离场”**:因为有明确的分批止盈计划,你不再需要盘中做艰难决策。
3. **解决了“心累”**:一切都在计划内,你从“决策者”变成了“计划执行者”,心态会无比轻松。
---
### 📋 给你的最终行动清单
1. **风险与仓位:**
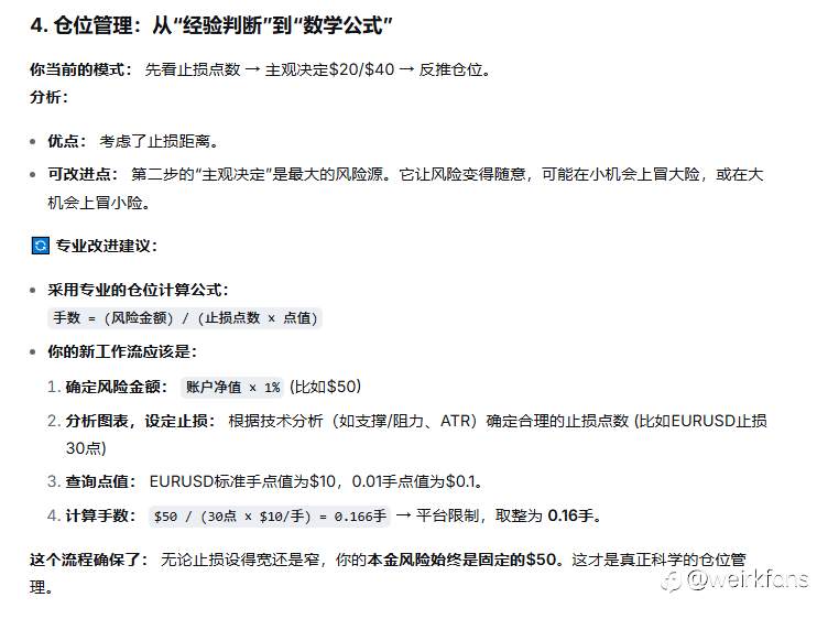
- 将单笔风险暂时降至 **$15 (约1.6%)**。
- 使用公式 `手数 = $15 / (止损点数 × 点值)` 来计算仓位,**永不变通**。
2. **机会筛选:**
- **只在** 北京时间 **15:00-18:00** 和 **20:00-23:00** 寻找机会。
- **只在** 你的 **2个明星品种 + 2个卫星品种** 上寻找机会。
3. **开仓前的生死线(必须执行):**
- 计算潜在盈亏比,**< 1.5:1 坚决放弃**。
- 只有盈亏比 **≥ 3:1** 时,才考虑将风险从$15提升至$30。
4. **离场规则(写入你的交易计划模板):**
- 采用 **“分批止盈 + 移动止损”** 策略。
- 达到1R利润时,平仓50%,并将剩余仓位止损移至开仓位。
请先严格按照这个框架执行一周,不要做任何“变通”。一周后,你会发现自己对市场的“感知度”和情绪的稳定度,会有质的飞跃。如果需要我帮你设计一个记录这些交易日志的表格,我可以立刻为你准备好。






部分提问内容截图
Disclaimer: The views expressed are solely those of the author and do not represent the official position of Followme. Followme does not take responsibility for the accuracy, completeness, or reliability of the information provided and is not liable for any actions taken based on the content, unless explicitly stated in writing.


-THE END-